【卡车之家 原创】新冠疫情牵动着所有人的神经,虽然伴随着疫情常态化防控的举措,国内疫情已经实现了良好控制,但最近频发的冷冻食品输入性感染,却让人”谈冷色变”。在频发的冷冻品病毒输入事件发生之时,冷链到底还能不能跑?我们又该如何做好自身防护?成了卡友们最关心的问题。今天,我们就来对这些问题进行一一解析。
冷链到底还能不能跑?
根据交通运输部印发的《公路、水路进口冷链食品物流新冠病毒防控和消毒技术指南》显示,冷链食品在运输过程中会如实进行装运货物信息、车船信息、司乘人员信息等等的详细登记。并且,卫生健康、交通运输、海关等等有关部门,也一般都会针对货物来源对货物及相关的运输车辆采集样本进行核酸检测工作。
也就是说,针对冷链运输,有关部门已经做足了防范工作。在多充保护与防护下,我们只要注意在冷链运输过程中的防范,其实危险性并没有我们想象的那么大。也就是说冷链还能拉,而且大可不必因此恐慌。
运输冷链的过程中如何自保?
既然冷链可以运,那么在冷链运输过程中如何自保,就成了一个重点。怎样才能保障安全?交通运输部给出的《公路、水路进口冷链食品物流新冠病毒防控和消毒技术指南》也给出了明确的答案。为了方便卡友们记忆,我们对这份文件中的内容进行了简单总结,概括成了四点:货源明确来路、防护必须全面、消毒细致彻底、登记明确清晰。下面,我们来逐一解析。
第一,就是货源的选择。货源是运输的命脉,也是我们在防疫过程中的第一个要点。在疫情常态化防控的要求下,我们可以通过各种新闻客户端方便的获得全球疫情发展态势。针对疫情爆发的重点区域货物,我们应当尽量避免承运。
第二,则是运输过程中的防护。一般来说,新型冠状病毒可以在低温环境下长期存活,所以在运货过程中的防护极为重要。而这里,主要分为两点:人身防护和对货防护。
在个人防护上,如果牵扯到搬运货物,那么我们需要佩戴一次性防护口罩或医用外科口罩、手套、面屏、防护服等防护用具,并且在一定的时间内,我们需要对口罩、手套等防护工具进行更换。一般来说,我们主张每4小时更换一只口罩。而针对货物的防护,最好的方法就是不要接触货物,在运输的过程中绝不打开货箱。
同时,伴随货物的相关单据,我们也最好使用一次性资料袋等包装品进行密封,一方面这样能够使我们与货物进行有效隔绝。另一方面,我们也保障了单据及货物的完整性。
第三,在接触完货物及人员后的消毒。在装货、运输过程、卸货整个周期内,消毒要贯穿全部过程。无论是货物,还是港口设施,甚至是工作人员,我们都不能确保他们100%不携带病毒。因此,在车内准备酒精湿巾、免洗消毒液时常对手部进行消毒,便成为了运输冷链的卡友们必备的消毒措施。
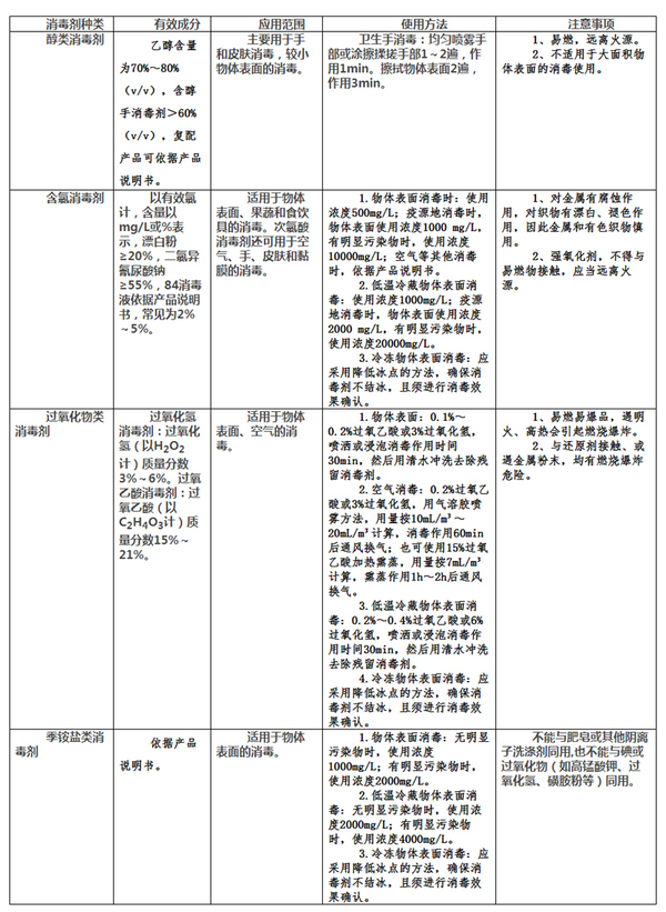
此外,在我们常接触到的车厢内设施如:车门把手、方向盘、挡杆、按钮等也要市场进行消毒,确保安全。在卸货后,我们还应该对车厢进行简单的消毒,以防止货箱中残留病毒,引发感染事件的发生。至于消毒剂,《公路、水路进口冷链食品物流新冠病毒防控和消毒技术指南》给出了有效的成分与用法,可供卡友们参考。
前三项防护如果足够完善,一般情况下我们跑冷链运输就不会出现什么问题了。当然,在运输的过程中,第四点,做好完善的登记也是必不可少的。
运货物信息、车船信息、司乘人员(船员)信息、装卸货信息及收货人信息等等的完善登记,能够确保在货物出现问题时第一时间追溯到我们,让我们第一时间得到危险预警。从而,在发生意外的第一时间,使我们得到有效救治。
● 编后语
在疫情常态化防控的今天,虽然个别进口冷冻品可能出现携带病毒的情况,但冷链运输不是魔鬼。只要合理防护,冷链运输依然可以让卡友们安全、放心的”走起来”。在战疫末期,卡车之家祝全体卡友安全、安心,顺顺利利的跑完每一单。(文/师晓飞)





















