【卡车之家 原创】国内频频爆出卡友拉绿通踩到雷的事件。下面一起来看下5种经常被误认为是“绿通”的农产品——圣女果,油麦菜,甜根菜,枳壳,藤椒等都不属于绿通,卡友们一定要注意。
去年8月6日,交通运输部发布了优化鲜活农产品运输“绿色通道”政策的通知。通知中最重要的内容之一是:绿通全国统一化,地方性绿通政策要清理。因此,很多地方补录的鲜活农产品都被取消了绿通资格。
但由于通知发布后各地执行情况不一,国内频频爆出卡友拉绿通踩到雷的事件。下面一起来看下5种经常被误认为是“绿通”的农产品,卡友们可要提起注意了。
▎圣女果
圣女果俗称“小番茄”,也有的人习惯称它小西红柿。很多人心里都有这样的疑问:都是西红柿,为啥圣女果不属于绿通?在2020年1月1日前,不少地方也将圣女果纳入农产品补录名单,即可以享受地方性的绿通优惠政策。
然而就在今年1月份,有位卡友从广西拉了9吨圣女果运到徐州,打算从G3高速徐州西出口的绿通通道经过时却被拦下,还被要求补缴2343元高速费。这位卡友服务的货主是专门批发圣女果的商贩,卡友之前也常跑广西到徐州这条路,也没要求交过路费,这一次怎么就不行了?
原来圣女果之前是地方性补录的绿通农产品,2020年1月1日起全国统一执行新的《鲜活农产品品种目录》后,圣女果并不在目录中,因此也就不再享受免费通行的优惠。
除了圣女果外,其它地方性补录的农产品也一并被取消,如江苏省补录的菠萝蜜、娃娃菜、榴莲等,江西省补录的杏鲍菇、香菇、海鲜菇、茶树菇、竹荪、秀珍菇、马齿笕藜蒿等蔬菜,这两个省份的卡友拉绿通时需要尤其注意。
▎油麦菜
油麦菜又称油荬、香水生菜,是十分常见的蔬菜。有着“凤尾”之称的油麦菜与生菜、莴苣相似,口感鲜嫩清香,是生食蔬菜中的上品。
很多卡友都误以为油麦菜属于绿通,然而最近云南收费站却发布了一则通知:油麦菜、青笋尖不在减免范围,请相互转告。
有卡友直接跑到交通部的官网上询问“油麦菜是否是绿通”,得到的回复是“不属于《鲜活农产品品种目录》内产品。所以,“绿色蔬菜”不见得就是绿通。
▎甜根菜
很多司机可能不是很了解甜根菜,这种蔬菜外形和萝卜非常类似,因此不少司机以为自己拉的甜根菜和萝卜一样是绿通,但其实它是普货。
去年4月有位卡友从云南曲靖拉了一车“假萝卜”,一路顶着“绿通车”的头衔畅通无阻,车开到贵州安江高速石固收费站时却被执法人员拦下。路政查验货物时发现这些“萝卜”比普通的萝卜更短小圆润,根皮呈紫红色,切开看到里面的果肉为浆红色,果肉纹理有点像树木的年轮。最终经证实,这批货物是甜根菜而非萝卜,驾驶员不但要补缴过路费还要面临“假冒绿通”的惩罚。卡友们在拉萝卜的时候可要注意区分。
▎枳壳
枳壳又叫酸橙,颜色翠绿,和未成熟的柑橘很像,但皮比柑橘厚点。枳壳看似是水果,其实它是药材,绿通目录里没有它,拉橘子或桔子的卡友要注意检查区分。
有些货主会有意蒙骗司机,前两年就有个冀F牌的货车,司机被货主误导,以为自己拉了一车柑橘,结果在常德桃源收费站被查,司机因涉嫌运输“假绿通”被要求补缴过路费和罚款。广大司机朋友一定要引以为鉴。
▎藤椒
鲜藤椒采摘期短,如果不进行后续加工48小时内很容易变质。新采摘的藤椒之前在不少省份都属于鲜活农产品,比如盛产藤椒的四川、重庆等地,但自从全国统一绿通标准后,鲜藤椒就不再享受绿通优惠了。
因为藤椒不是绿通曾经还发生过一起冲突:在乐雅高速洪雅南收费站,曾有8辆装载200多吨藤椒的车辆想走绿色通道时被拦下,被要求缴纳过路费。为了能顺利通过,收购藤椒的洪雅县幺麻子公司专门到农业局和畜牧局开具了藤椒属于鲜活农产品的证明,但收费站仍不放行。眼看着鲜藤椒快要变褐变质,当事司机一时冲动砸碎了岗亭的玻璃,并殴打收费人员。
很多网友针对此事表示,藤椒应该算绿通,不应该收过路费。最后由公司方面补缴了通行费,但因为前后僵持了11个小时,大约1万多斤藤椒损坏变质,损失约6万多元。
除了鲜藤椒,干品藤椒如干藤椒、红花椒等都不属于绿通,卡友们一定要注意。
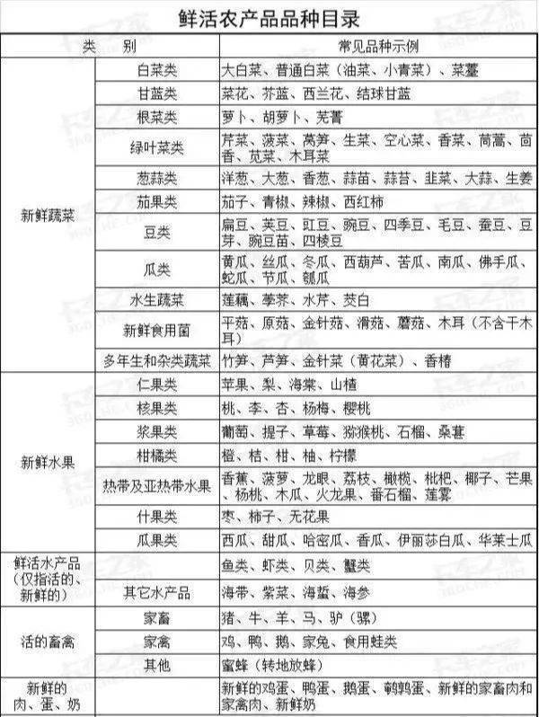
下面为大家附上《鲜活农产品品种目录》:
● 编后语
希望广大卡友在拉绿通前熟读《鲜活农产品品种目录》,避免不必要的损失,千万不要以为绿色农产品都属于绿通。此外,拉绿通还需标载并准备好绿通“四证”,拉绿通的卡友千万要谨记在心。(文/姚祺瑾 图/卡车之家 网络)
























