各会员单位及相关单位:
为提升公路货运组织化、集约化水平,树立行业标杆,培育优质运力,为市场选择车队,车队开拓市场提供资质证明,在首批星级车队成功组织的基础上,中国物流与采购联合会公路货运分会开展了第二批“中国公路货运星级车队评选”活动。
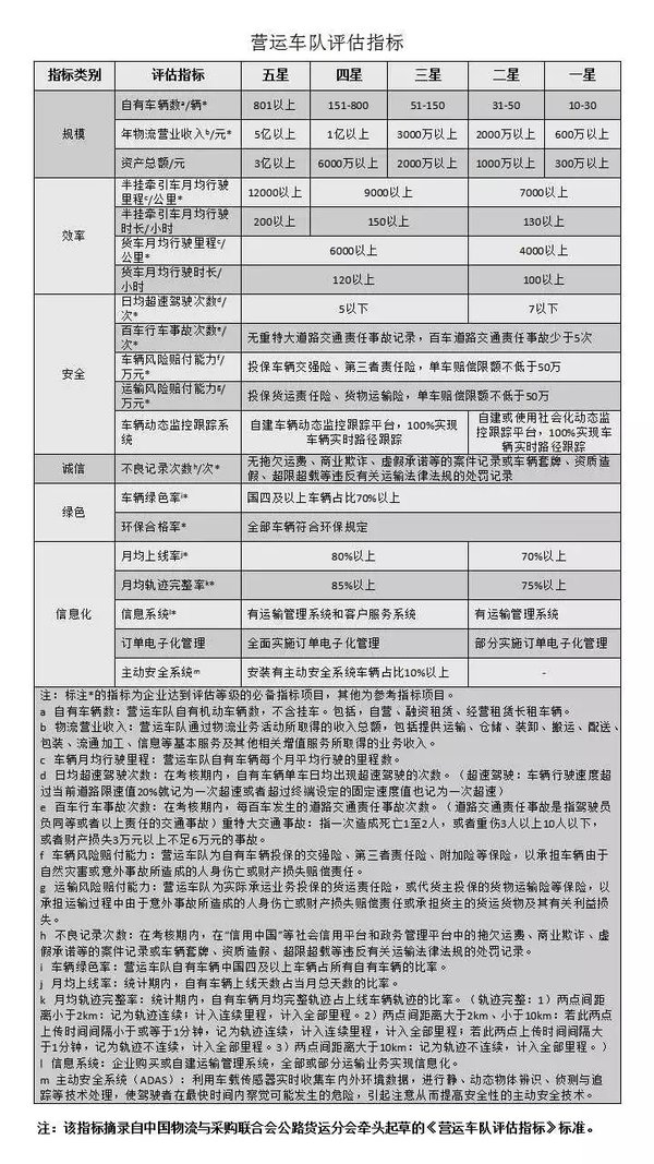
根据《营运车队评估指标》(详见附件),经自愿申报、专家组评审,共评出第二批星级车队79家。其中五星级车队5家,四星级车队16家,三星级车队35家,二星级车队12家,一星级车队11家。现将评审结果公示如下(详见附件),公示期自即日起至2018年12月3日。
请各单位认真核实公示信息,如有问题请于公示期结束前与我会陈征(15210612351)联系。公示期内如收到举报严重违法失信、有重大交通安全事故或存在相关信息虚假的单位,即取消资格。公示期结束后,分会将根据核实后的结果修订第二批星级车队名单,正式印发评选决定。
为更好地服务星级车队,构建公路运力生态圈,欢迎在行业中具有良好口碑,能够提供优质服务的企业服务商加入“星级车队合作伙伴计划”,加强与星级车队的对接互动。如有合作意向,请与陈征(15210612351)联系。
“2018年全国货运行业年会”将于2018年12月19日(报到),20-21日在北京市召开,会议报名工作现已开始。请获得星级车队称号的单位抓紧时间报名参会,到会领取星级称号牌匾,并参加年会各项交流活动。
第二批中国公路货运星级车队名单公示
(共79家,按单位首字笔画排序)
▎五星级车队(5家)
1. 上海则一供应链管理有限公司
2. 上海托普旺物流有限公司
3. 广州鑫志鸿物流有限公司
4. 圆通速递有限公司
5. 跨越速运集团有限公司
▎四星级车队(16家)
1. 上海泓晶供应链管理有限公司
2. 上海洪垦物流有限公司
3. 上海锐兔运输有限公司
4. 北京博华物流有限公司
5. 北京鲲鹏运通运输有限公司
6. 宁波港集装箱运输有限公司
7. 苏州永泰货运有限公司
8. 河南宇鑫物流集团有限公司
9. 河南胜利物流有限公司
10. 南宁云鸥物流股份有限公司
11. 唐山市双赢物流有限公司
12. 浙江汤氏供应链管理有限公司
13. 盛丰物流集团有限公司
14. 淮安卡卡汇运力供应链管理有限公司
15. 深圳优一物流有限公司
16. 潍坊辰安物流有限公司
▎三星级车队(35家)
1. 上海宇骏货物运输代理有限公司
2. 上海钧发物流有限公司
3. 山东茌平新世纪物流有限公司
4. 山东郓城县鲁达物流运输有限公司
5. 山西渊远物流有限公司
6. 广东恒晨物流有限公司
7. 长春市悦祥物流有限公司
8. 石家庄市龙威运输有限公司
9. 卡力互联科技(上海)有限公司
10. 北京丰和园货物运输有限公司
11. 北京中方物流有限公司
12. 北京吉顺隆货运有限公司
13. 北京冠捷国际物流有限公司
14. 北京紫金鹏货运有限公司
15. 宁夏鑫茂祥冷藏运输有限公司
16. 民生国际集装箱运输有限公司
17. 台州东福汽车运输有限公司
18. 西安中港智慧物流有限公司
19. 合肥天锦货运物流有限公司
20. 江苏政成物流股份有限公司
21. 江苏铭源物流有限公司
22. 安徽南北快运有限责任公司
23. 杭州鹏达物流有限公司
24. 郑州飞腾货运有限公司
25. 赵县楚源运输有限公司
26. 南通吉华物流有限公司
27. 临沂市曙光物流有限公司
28. 振华东疆(天津)有限公司
29. 高安市隆景汽车运输有限公司
30. 高安市福林物流有限公司
31. 高安运力供应链有限公司
32. 浙江尊龙物流有限公司
33. 深圳市友信通供应链管理有限公司
34. 深圳市贵鼎升物流有限公司
35. 温州市飞翔航空货运代理有限公司
▎二星级车队(12家)
1. 山西顺天行物流有限公司
2. 天津双利达物流有限公司
3. 云南广大铁路集装箱汽车物流配送有限公司
4. 中卫市元泰物流有限公司
5. 北京安捷顺通物流有限公司
6. 北京捷奥通物流有限公司
7. 江西全程物流有限公司
8. 吴忠市茂鑫通冷藏运输有限公司
9. 重庆祥茂物流有限公司
10. 高安市享其物流有限公司
11. 浙江永红物流有限公司
12. 鄂尔多斯市贺泰汽车运输有限责任公司
▎一星级车队(11家)
1. 北京高利多国际供应链管理有限公司
2. 吉林省龙先物流有限公司
3. 江西泗丰物流有限公司
4. 芜湖俊武物流有限公司
5. 贵州省鹏程物流有限公司
6. 重庆协通货运代理有限公司
7. 重庆诚通物流有限公司
8. 重庆新犇牛物流有限公司
9. 诺百世供应链管理(重庆)有限公司
10. 韩城大唐盛龙科技实业有限公司
11. 厦门波山食品有限公司
注:本文内容转载自其它媒体,转载请尊重版权保留出处,一切法律责任自负。卡车之家登载此文出于传递更多信息之目的,并不意味着赞同其观点或证实其描述,也不代表本网对其真实性负责。您若对该稿件内容有任何疑问或质疑,请即与卡车之家联系,本网将迅速给您回应并做处理。















