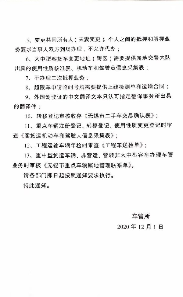
【卡车之家 原创】近日,一则无锡市《关于规范改进车驾管“放管服”改革工作的通知》在网上流传,通知指出将对现有的13项无法律法规授权的规定予以取消,消息如果属实,那么以后大型客货车将允许登记在个人名下。
此消息在无锡经销商圈子里引起了不小的轰动,有经销商表示:无锡开放个人户之后,对当地的挂靠业务产生影响,预测不少挂靠公司将难以生存。
对于用户而言,开放个人户也是大家一直所希望的,注册一个个体工商户执照就可以真正拥有一辆属于自己的车了。近年来,在“黑挂靠”搅乱市场秩序的情况下,用户对于取消挂靠、开放个人户的呼声越来越高。
事实上,苏州、南京等地早在几年前就开放了个人户,尤其2018年,南京为整治货车营运挂靠市场的乱象,尤其是针对“黑挂靠”,开始部署一些治理举措。其中,就包括开放货车个人户办理营运证。就目前南京开放个人户的两年时间来看,治理取得了非常大的成效,受到不少卡车用户的支持。
● 编后语:
随着越来越多的地区开放个人户,给广大的卡友在买车时提供了更多的选择,可以说是好事一件。关于无锡开放个人户你有哪些看法?欢迎在评论区留言!














