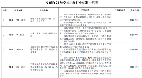
2月27日交通部官网发布了《营运货车安全技术条件 第1部分:载货汽车》等26项交通运输行业标准、废止《交通行业职业技能要求 港口 第1部分 内燃装卸机械司机》等63项交通运输行业标准的公告。
公告称:
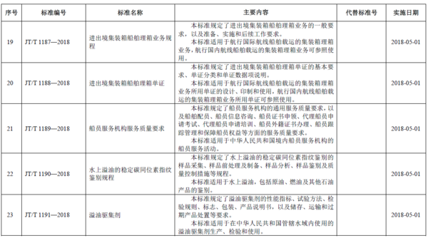
《营运货车安全技术条件 第1部分:载货汽车》等26项交通运输行业标准(2018年第1批,见附件1)业经审查通过,现予发布。发布的标准均为推荐性标准。
根据《深化标准化工作改革方案》(国发〔2015〕13号)和《推荐性标准集中复审工作方案》(国标委综合〔2016〕28号),交通运输部组织开展了交通运输推荐性标准集中复审工作。根据复审结论决定废止《交通行业职业技能要求 港口 第1部分 内燃装卸机械司机》等63项交通运输行业标准(见附件2),废止的标准自本公告发布之日起(2018年2月26日)停止施行。
行业相关:
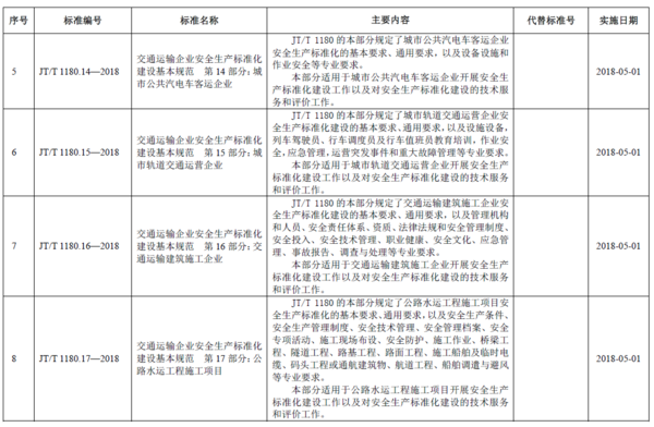
在发布的26项交通运输行业标准中,《营运货车安全技术条件 第1部分:载货汽车》规定了载货汽车的整车、制动系统、安全防护、载荷布置标识与系固点、报警与提示等安全技术要求和试验方法。本部分适用于N1类、N2类和N3类载货汽车,不适用于牵引货车和半挂牵引车,并于2018年5月1日起开始实施。
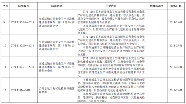
《城市公共汽电车企业运营成本测算规范》规定了城市公共汽电车财政补贴预算及核定过程中对公共汽电车企业直接运营成本、期间费用和税金及附加的测算方法。本标准适用于汽油、柴油、天然气车辆和无轨电车的运营成本测算。本标准不适用新能源车辆(包括纯电动汽车、插电式混合动力汽车和燃料电池汽车)的运营成本测算。
以下为公告原文:
注:本文内容转载自其它媒体,转载请尊重版权保留出处,一切法律责任自负。卡车之家登载此文出于传递更多信息之目的,并不意味着赞同其观点或证实其描述,也不代表本网对其真实性负责。您若对该稿件内容有任何疑问或质疑,请即与卡车之家联系,本网将迅速给您回应并做处理。



















