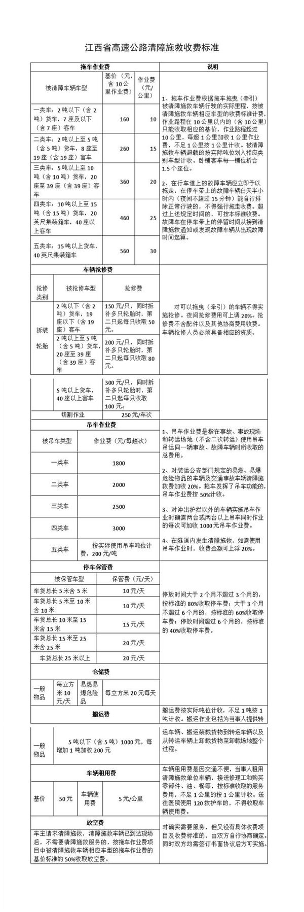
【卡车之家 原创】天价高速救援费屡见不鲜,卡友也吃了太多高速救援的苦。高速公路内,车辆如发生故障或事故,期间实施救援服务收费必须按照《江西省高速公路清障施救收费标准》执行。
近期,有媒体爆料,南昌某汽车服务有限公司(沪昆高速鹰潭施救队)在进行高速救援时向车主收取高额施救费用和索要香烟费。山西省鹰潭市市场监督局已对南昌某汽车服务有限公司(沪昆高速鹰潭施救队)进行立案调查,据悉,该公司在近几个月内在对高速公路事故车辆进行救援时,出现多起超规定收费情况。
目前,鹰潭市市监局已对此作出行政处罚决定,责令该单位退还多收价款并处以罚款。
▎编后语:
高速救援收费问题,一直是卡友的心头大患。小编在这里提醒广大卡友,在遇到高速救援违规收费时,应保留票据并及时维权。参照好救援收费表格,确保不被黑心救援公司趁火打劫。(文/杨珮琳 图/江西省发改委)










