【卡车之家 原创】近期,河南省交通运输厅发布了关于《印发河南省治理货物运输车辆超限超载条例行政处罚裁量标准(试行)》的通知。
通知显示,行政处罚裁量标准(试行)根据违法种类、法律依据、违法程度、情节及后果、处罚标准五大内容组成。其中情节特别严重者,将面临最高30000元处罚。
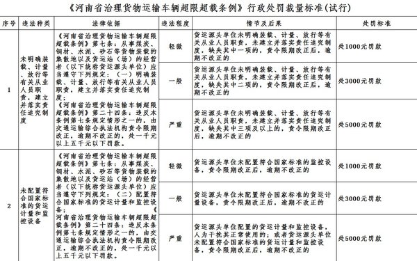
1、未明确装载、计量、放行等有关从业人员职责,建立并落实责任追究制度;
货运源头单位未明确装载、计量、放行等有关从业人员职责,未建立并落实责任追究制度,缺失其中三项及以上的,责令限期改正后,逾期不改正的,最高处罚处5000元罚款。
2、未配置符合国家标准的货运计量和监控设备;
货运源头单位配置的货运计量和监控设备,人为干扰其正常使用的;或者货运源头单位未配置符合国家标准的货运计量和监控设备,责令限期改正后,逾期不改正的,最高处5000元罚款。
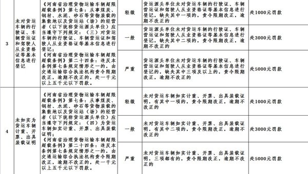
3、未对货运车辆的行驶证、车辆营运证和驾驶人从业资格证等基本信息进行登记;
货运源头单位未对货运车辆的行驶证、车辆营运证和驾驶人从业资格证等基本信息进行登记的,缺失其中三项及以上的,责令限期改正,逾期不改正的,最高处5000元罚款。
4、未如实为货运车辆计重、开票、出具装载证明;
未对货运车辆如实计重、开票、出具装载证明,三项都有的,责令限期改正,逾期不改正的,最高处5000元罚款。
5、未建立货运车辆装载登记、统计制度和档案;
货运源头单位未建立货运车辆装载登记、统计制度和档案的,三项都缺失的,责令限期改正,逾期不改正的,最高处5000元罚款。
6、不接受执法人员的监督检查,不如实提供相关资料;
货运源头单位不接受执法人员监督检查,拒绝提供相关资料的,责令限期改正,逾期不改正的,最高处5000元罚款。
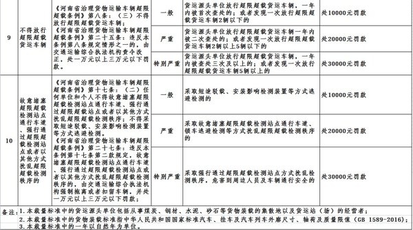
7、不得为无号牌或者无车辆行驶证、车辆营运证的货运车辆装载货物;
货运源头单位为无号牌或者无车辆行驶证、车辆营运证的货运车辆装载货物,一年内被查处三次及以上的,或者发现一次为5辆以上无号牌或者无车辆行驶证、车辆营运证的货运车辆装载货物的,最高处30000元罚款。
8、不得超过规定标准装载货物;
货运源头单位为货运车辆超过规定标准装载货物,一年内被查处三次及以上的;或者发现一次为5辆以上货运车辆超过规定标准装载货物的,最高处30000元罚款。
9、不得放行超限超载货运车辆;
货运源头单位放行超限超载货运车辆,一年内被查处三次及以上的;或者发现一次放行超限超载货运车辆5辆以上的,最高处30000元罚款。
10、故意堵塞超限超载检测站点通行车道、强行通过超限超载检测站点或者以其他方式扰乱超限超载检测秩序的;
采取强行通过超限超载检测站点方式扰乱检测秩序,危害到周边人员及车辆通行安全的,最高处30000元罚款。

















