大家还在等国六的时候 国七快来了?
工信部将支持地方建立燃油车禁行试点
改款J6L内饰图曝光 这感觉应该叫J7L
速看!轿运车违规装载末日真的来了
……
本周的卡车圈发生了哪些大事
让我们一起去看看
● 大家还在等国六的时候 国七快来了?
对于国六,大家还在一头雾水,还在到处打听什么时候将要全面实行的时候,告诉大家一个劲爆消息:国七排放标准或将于2025年实施。
8月8日至9日,在中国内燃机工业协会六届三次理事会(扩大)会议上,有关专家则表示,根据现在政策推算,国七排放标准可能在2025年之后全面实施,其约束目标主要是货车。
详情点击:大家还在等国六的时候 国七快来了?
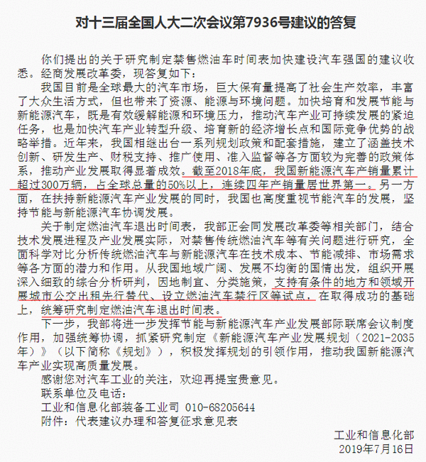
● 工信部:将支持地方建立燃油车禁行试点
近日,工信部发布了对《关于研究制定禁售燃油车时间表加快建设汽车强国的建议》的答复。
工信部指出,关于制定燃油汽车退出时间表,工信部正会同发展改革委等相关部门,结合技术发展进程及产业发展实际,对禁售传统燃油汽车等有关问题进行研究,因地制宜、分类施策,支持有条件的地方和领域开展城市公交出租先行替代、设立燃油汽车禁行区等试点,在取得成功的基础上,统筹研究制定燃油汽车退出时间表。
详情点击:工信部:将支持地方建立燃油车禁行试点
● 改款J6L内饰图曝光 这感觉应该叫J7L
之前我们就曝光了改款解放J6L上公告的新闻,现在改款J6L的内饰图也在卡友微信群里曝光了!
在改款J6L内饰的渲染图中,我们能够看出,设计风格偏向J7的设计风格,方向盘采用J7的设计,中控台向主驾驶一侧倾斜。
同时,从外观来看,改款J6L前脸更加倾向于现在J6家族的设计,而大灯方面更加贴近J7,整个车的质感和视觉冲击感要比现款J6L更好一些。有网友留言称:“这哪里是J6L,明明就是一台妥妥的J7L嘛!”
详情点击:改款J6L内饰图曝光 这感觉应该叫J7L
● 速看!轿运车违规装载末日真的来了
近日,交通运输部办公厅等三部厅针对轿运车违规装载的现象,发布了《交通运输部办公厅 公安部办公厅工业和信息化部办公厅关于进一步加强车辆运输车超长违法运输行为治理的通知》(以下简称《通知》)。
在《通知》中针对违规装载的情况明确规定,从源头上治理违规装载、抵制恶意投标,一次发现最高可罚款30000元,重点地区发现违规车辆可割车,责令恢复原状。
详情点击:速看!轿运车违规装载末日真的来了
● 南京即将对国三柴油货车实施限制通行
近日,南京市人民政府发布《关于对高排放机动车实施限制通行的通告(征求意见稿)》,通告中指出自2019年10月15日起,在绕城高速公路G2503(不含本道路)合围区域内,每日7时至24时禁止高排放机动车通行。
注:高排放机动车是指国一及以下排放标准的汽油车、国二及以下排放标准的柴油车、国三排放标准的柴油货车(含专项作业车)。上述车辆包含本市籍和外市籍号牌的汽车。
详情点击:南京即将对国三柴油货车实施限制通行
● 卡车之家联手盖瑞特:携手赋能 驱动未来
8月21日,在盖瑞特2019年中国经销商会议上,涡轮增压器行业领导者盖瑞特与卡车之家电商平台签署了战略合作协议。两家强强联合,打造商用车后市场新零售新营销模式,为卡友们提供一站式解决方案。
盖瑞特售后备件市场总监郭航先生与卡车之家电商总经理陈健先生进行了签约;盖瑞特全球后市场总裁Eric Fraysse,卡车之家副总裁黄凯先生见证了本次签约仪式。
详情点击:卡车之家联手盖瑞特:携手赋能 驱动未来
好了,今天的卡车周爆就到这里,我们下周六不见不散。(文/张宏霞)

















