【卡车之家 原创】为加强道路运输经营者及道路运输从业人员信用管理,山东省交通运输厅起草了《山东省道路运输经营者信用管理办法(征求意见稿)》《山东省道路运输从业人员信用管理办法(征求意见稿)》并公开征求意见,意见反馈截止时间为2020年11月3日。
公众可通过以下途径和方式提出反馈意见:
1、传真:0531-82976935;
2、电子邮箱:sjtystysglc@shandong.cn;
3、通信地址:山东省济南市舜耕路19号山东省交通运输厅运输管理处,邮编:250002。
从《意见稿》标题即可看出,这两份文件针对的不仅仅是道路从业者个人,也包括了企业。因此,请大家在文后仔细查看相关内容。
● 编后语
据悉,目前江苏省已经实行《道路运输从业人员信用管理办法》,预计接下来,将有更多的地方或将实行该办法。这不仅仅有利于对从业者管理,更有利于保障交通运输的平稳发展。(文/高李敏 信源/山东省交通厅)
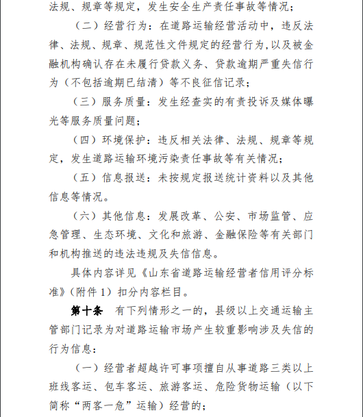
山东省道路运输经营者信用管理办法(征求意见稿)
山东省道路运输从业人员信用管理办法(征求意见稿)








































